TOWARDS NEURAL EMULATION OF VOLTAGE-CONTROLLED OSCILLATOR

University of Oslo

Abstract

Machine learning models have become ubiquitous in modeling analog audio devices. Expanding on this line of research, our study focuses on the Voltage-Controlled Oscillator of analog synthesizers. We employ black box autoregressive artificial neural networks to model the typical analog waveshapes, including triangle, square, and sawtooth. The models can be conditioned on wave frequency and type, enabling the generation of pitch envelopes and morphing across waveshapes. We conduct evaluations on both synthetic and analog datasets to assess the accuracy of various architectural variants. The LSTM variant performed better, although lower frequency ranges present particular challenges.

Datasets

Aliasing

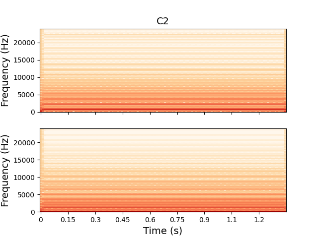
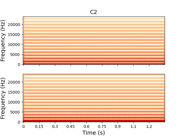
The proposed methodology learns the target waveshape and replicates any aliasing present in the recordings. Therefore, the quality of the analog antialiasing filter used during the recording of the analog VCO and the digital antialiasing filter applied during data downsampling significantly affect the model's aliasing performance. The following frequency domain plots show that the model reproduces the frequency content of the target recordings without introducing additional aliasing. The plots refer to triangle waves emulated by the LSTM model, computed using 2048 FFT points.

The following plots show the spectra of the waves emulated by the LSTM model. On top is shown the target, while on the bottom is the emulation. The spectra are computed using 2048 FFT points.

Triangle Wave
Sawtooth Wave
Square Wave

Frequency-dependent waveshape

The following plots show how the waveshape of the analog VCO undergoes significant changes at various frequencies and how the model effectively learns these variations. The top row refers to the sawtooth waveshape, while the bottom row refers to the square.

Dataset - Triangle

Parameters Real Model

Key: E0

Key: A0

Key: E1

Key: A1

Key: E2

Key: A2

Key: E3

Key: A3

Key: E4

Key: A4

Key:E5

Key:A5

Sweep

Dataset - Sawtooth

Parameters Real Model

Key: E0

Key: A0

Key: E1

Key: A1

Key: E2

Key: A2

Key: E3

Key: A3

Key: E4

Key: A4

Key:E5

Key:A5

Sweep

Dataset - Square

Parameters Real Model

Key: E0

Key: A0

Key: E1

Key: A1

Key: E2

Key: A2

Key: E3

Key: A3

Key: E4

Key: A4

Key:E5

Key:A5

Sweep

Longer Examples

Parameters Model

Triangle - A0

Triangle - E1

Square - A0

Square - E1

Sawtooth - A0

Sawtooth - E1

BibTeX

@inproceedings{simionatoVCO_2025,
	author = {Simionato Riccardo and Fasciani Stefano},
	title = {Towards Neural Emulation of Voltage-Controlled Oscillator},
	booktitle = {Proceedings of the International Conference on Digital Audio Effects (DAFx25)},
	year = {2025},
    address = {Ancona, Italy},
}